Телефонный звонок - это инструмент. Его эффективность зависит от умения оператора правильно построить разговор с незнакомым человеком.
Вы узнаете:
- Как правильно совершать эффективные холодные звонки.
- Основные правила телефонных продаж.
Чтобы успешно вести эффективные холодные звонки , нужно очень хорошо изучить технологию общения по телефону, технику продаж и, конечно, набраться опыта.
Как правило, процент отдачи от холодных звонков низок. Даже если операторы обладают необходимым опытом и продают продукт, который очень хорошо знают, следуют отработанному сценарию звонка, имеют представление о том, как «пройти» секретаря, какими ключевыми словами зацепить собеседника, норма для них - одна сделка на сто звонков. Это статистика, которую подтверждает и мой собственный опыт: на сто холодных звонков действительно приходится в среднем пять встреч и одна сделка. То есть воронка продаж примерно 100–5–1. Это нормально, потому что правильные холодные звонки - единственный способ сбыта без возможности кросс-продаж и без существующей клиентской базы.
Однако можно достичь и большего эффекта, если следовать ряду правил. Рассмотрим их подробнее.
Эффективные холодные звонки: что нужно знать
1. Оболочка базы
Актуальная база данных, из которой оператор берет номера телефонов, это основа его работы. Из-за ошибки в номере весь труд окажется напрасным, потому что звонки не будут доходить до адресата.
Правильная выборка предполагает составление единой достоверной базы данных. В качестве оболочки можно использовать бесплатные программы. Например, мы вначале делали базы в Microsoft Office Access - системе, позволяющей разграничивать права разных пользователей, заводить отдельные справочные файлы на клиентов. Система была самодельной и, конечно, не обладала функциональностью современных CRM-систем, но была куда удобнее для нас, чем Excel (с ней очень тяжело работать из-за большого числа ограничений и низкой способности к обработке информации). Не советую пользоваться ею, если вы хотите создать хорошую базу данных.
2. Состав базы
Для пополнения списка потенциальных клиентов можно и нужно активно использовать платные информационные базы, обязательно проверенные, актуальные, сформированные по достоверным источникам. Отмечу базу «Интерфакса», содержащую немало полезных для менеджеров по продажам сведений о юридических лицах, индивидуальных предпринимателях и пр. Еще одна неплохая база - FIRA PRO, в нее включена информация о юридических лицах, а также данные Национального бюро кредитных историй (НБКИ). Если за основу вы решите взять справочник «Желтые страницы», будьте готовы к большому проценту ошибок при звонках.
- Обучение в отделе продаж: пошаговый алгоритм организации подготовки сотрудников
3. Опыт и талант
Те, кто считает холодные звонки неэффективными, наверняка просто не смогли их правильно организовать. Самое важное - ввести операторов в режим комфортного звонка. Когда ваши сотрудники ежедневно делают звонки, сотни звонков на протяжении недели, тысячи - за месяцы, со временем вырабатывается техника продаж холодных звонков. Опыт и практика подсказывают им, что ответит собеседник, о чем будет спрашивать, и они спокойно действуют по своему сценарию. Главное - не делать больших перерывов в работе. Вновь войти в этот режим очень сложно. Появляются комплексы, чувство дискомфорта, голос становится монотонным. И если собеседник почувствует это - звонок провален.
Поэтому для оператора так важны опыт и навыки. Правда, есть исключения - люди с врожденной способностью уговаривать, убеждать. Они могут легко установить контакт с нужным человеком. Однако таких самородков абсолютное меньшинство, остальным же надо «учиться, учиться и учиться». Как находить таланты и отсеивать неудачников, расскажут эксперты
4. Скрипт эффективных холодных звонков
Сценарий разговора, или, как называют его профессионалы, скрипт, чрезвычайно важен для оператора. По сути, это разветвленный алгоритм звонка, четкий план беседы, набор ответов и вопросов, позволяющих удержать внимание собеседника в различных ситуациях. При необходимости измените скрипты холодных звонков, чтобы эффективно конвертировать их в продажи.
Как это сделать, узнайте из статьи журнала «Коммерческий Директор». В этой же статье вы найдете примеры продающих и провальных скриптов холодных звонков.
5. Правильный настрой на холодные звонки по телефону
Управлять эмоциями и заставлять собеседника реагировать на них - один из самых сложных навыков, которые предстоит освоить оператору.
Когда-то я работал в корпоративном отделе, занимающимся, в том числе холодными продажами, и заметил, что наиболее эффективные холодные звонки были те, которые сделаны прямо перед Новым годом, 29 или 30 декабря. В преддверии праздника люди находились в приподнятом настроении, им было проще звонить клиентам, с которыми раньше, зная о высокой вероятности получить отказ, общаться опасались. Если же оператор раскрепощен, ведет себя более свободно, то собеседник улавливает, ощущает его эмоции и, как правило, слушает более лояльно и заинтересованно.
6. Работа с возражениями
Наибольший страх операторов при телефонном разговоре вызывает ожидание ответа «Нет!» или сложных возражений. Но опытные продавцы знают: что бы мы ни продавали, возражения всегда типичны и их не больше семи-десяти. Я рекомендую записать все возможные возражения на лист бумаги и постараться ответить на каждое. Проделав эту работу, оператор будет чувствовать себя увереннее.
Таблица. Примеры работы с возражениями. Шесть основных случаев
| Возражения | Варианты ответов |
|---|---|
| «Нет, спасибо, нас устраивает то, что у нас есть». | «Я вас понимаю. Дело в том, что мы не пытаемся заменить ваших партнеров. Моя цель - предложить вам альтернативу, которая позволит не зависеть от политики одного поставщика. У нас есть собственные складские запасы и эксклюзивная продукция, которые позволят вам всегда получать товар, который вам нужен. Предлагаю встретиться и пообщаться. Посмотрите, пожалуйста, когда вам удобнее, чтобы я подъехала к вам, в четверг или пятницу?» |
| «Это нас не интересует». | «Я понимаю вашу реакцию, и вместе с тем я пока не предложила вам ничего конкретного, от чего можно было бы отказаться. Моя цель - пригласить вас на встречу, чтобы пообщаться и понять, чем мы друг другу можем быть полезны. Встреча ни к чему не обязывает. Давайте познакомимся, а там уже будем делать выводы, стоит нам далее строить какое-то партнерство или нет. Скажите, вы планируете в ближайшие две недели посетить Киев? Или лучше мне приехать к вам?» |
| «Я очень занят». («У меня нет времени».) | а) «Хорошо, я позвоню вам позже. Когда вам удобно будет говорить?» б) «Я вас понимаю. Я тоже планирую свое время. Именно поэтому звоню вам заранее, чтобы договориться и запланировать, когда нам удобнее будет встретиться. Тем более что наша встреча не займет много времени. Скажите, вы планируете ближайшие две недели посетить Киев? Или лучше мне приехать к вам?» |
| «Пришлите мне какую-нибудь информацию». | «Хорошо. Скажите, а вы пользуетесь интернетом? Тогда я могу сообщить вам адрес нашего сайта, где есть информация о том, кто мы такие. Запишите, пожалуйста… Конкретные условия и эксклюзивные возможности партнерства я смогу рассказать на встрече. Давайте определим, где и когда нам лучше познакомиться». Если клиент настаивает на получении информации, пришлите ему общую краткую презентацию, общий прайс. Предупредите клиента, что цены в прайсе общие, а индивидуальные условия и акции можно обсудить при встрече. Перезвоните клиенту через несколько дней. |
| «Спасибо, я подумаю и позвоню вам». | «Да, хорошо. Уточните, пожалуйста, а над чем конкретно вы будете думать? Ведь я пока ничего вам не предлагала. Цель нашей встречи как раз познакомиться и выяснить, чем мы можем быть интересны друг другу. Думаю, вы меня поймете: любое сотрудничество, особенно если оно потом перерастает в долгосрочное, очень сложно начать и даже обсудить, ни разу не увидев друг друга и общаясь только по телефону. Давайте встретимся и познакомимся, а потом у нас с вами будет возможность подумать, стоит нам далее строить какое-то партнерство или нет. А пока давайте договоримся только о встрече». |
| «О чем будет идти речь на встрече?» («Что вы можете мне предложить?») | «Мы поставщики продукции из Европы для магазинов, продающих товары для красоты. У нас широкий ассортимент товара, начиная от профессиональных расчесок и косметики, заканчивая оборудованием для различных салонов красоты. Также мы имеем собственную сеть магазинов, налаженную логистику и собственные складские запасы. Сейчас ищем партнера в вашем городе. Мне рекомендовали ваш магазин. Уверена, мы найдем общие интересы и выгоды для нашего сотрудничества. Для начала я хочу с вами просто познакомиться. А это удобнее будет сделать при встрече. Давайте договоримся, где и когда нам ее можно организовать. Ближайшие две недели вы будете в Киеве?» |
При совершении примерно трети холодных звонков оператор сталкивается с негативом: люди на том конце трубки грубят и просто кладут трубку в самый неподходящий момент. Если вы не хотите, чтобы ваши сотрудники следующие несколько недель испытывали негативное влияние нервных секретарей и нерадивых директоров, то тогда лучше отдать холодные звонки на аутсорсинг.
- Вам придется самостоятельно составить скрипт разговора, согласно которого и будет производиться обзвон.
- Обычные менеджеры скорее всего не знакомы с техниками активных продаж и поэтому эффективность холодного обзвона, выполненного обычными сотрудниками, будет несколько меньше, чем если бы вы поручили это профессионалам.
Холодные звонки через обычных сотрудников эффективны тогда, когда клиентская база небольшая и вы настроены на хорошую отдачу от телемаркетинга.
Схема разговора при холодных звонках клиентам
Ведь главная задача — назначить деловую встречу. Что же делать? Очень важно правильно подготовиться к данному вопросу. Торговый агент должен быть немного прозорливцем, предварительно спланировав подобную ситуацию и продумав возможные варианты ответа. Оставить вопрос без ответа невозможно. Но просто ответить клиенту – неправильно.
Вот наглядный пример холодного звонка по телефону. Менеджер звонит потенциальному клиенту, и на том конце провода слышит вопрос: «Сколько лет ваша фирма находится на рынке услуг?». Он с воодушевлением отвечает: «В этом году мы отмечаем 20-летний юбилей. Это солидная цифра, не так ли?» Клиент: «Да, действительно, солидный возраст.
Пожалуйста, расскажите больше о работе фирмы». Далее следуют детальные объяснения менеджера, перечисление сфер деятельности компании, ее наиболее успешных проектов. Затем собеседник говорит: «Это потрясающе.
Холодные звонки — эффективна ли такая техника продаж по телефону?
Меня не интересует Ваша информация. Торговый агент: Хорошо, всего доброго. В данном случае менеджер испробовал все попытки. Пример 2 Клиент: Наша фирма не располагает средствами для подобных услуг. Торговый агент: Конечно, понимаю. Но можно поинтересоваться, ваша фирма работает с кем-то сейчас? Клиент: Да.
Мы работаем с компанией «ЗЕТ». Торговый агент: Тогда, наверное, вы пользуетесь продуктом «АБВ»? Клиент: Нет, мы используем их продукт «ГДЕЖ». Торговый агент: Действительно? Тогда мы обязательно должны встретиться, так как наше предложение более широкого спектра, которое включает в себя продукт «ГДЕЖ». Как насчет следующего понедельника, в два? Клиент: Меня устраивает.
Пример 3 Клиент: Расскажите подробней о вашем продукте. При этом вопросе менеджер должен дать четкий, исчерпывающий, но краткий ответ. Торговый агент: Мы работаем в сфере компьютерных технологий уже 15 лет.
Продажи по телефону: примеры, сценарии, типичные ошибки
Видео - как делать холодные звонки, примеры для менеджера: Освоить технику холодных звонков непросто в связи с наличием множества барьеров, которые предстоит преодолеть, чтобы звонок завершился результативно. Часто приходится слушать отказы и возражения собеседника, нежелание разговаривать. Все это сказывается на настроении менеджера, совершающего холодные звонки.
Чтобы такие звонки получались более результативными, необходимо постоянно тренироваться и совершенствоваться. В каких случаях используются Этот инструмент активных продаж является неотъемлемым при продажах в сфере В2В. В последнее время холодные звонки стали чаще использоваться и в работе с обычными людьми.
Холодные звонки по телефону – примеры успешных и провальных переговоров
Обычно в компаниях не создаются списки наиболее действенных ответов на подобные заявления клиента. Проведите мозговой штурм. Выпишите совместно с коллегами все стандартные возражения и потренируйтесь в их преодолении, отработайте идеальные формулировки, запишите их и применяйте. На каждую из этих типовых отговорок, у вас должно быть по два-три варианта ответа - заранее заготовленных, отрепетированных, работающих.
Инфо
И список ответов на такие отговорки - это необходимый элемент рабочего пространства менеджера по продажам. Ошибка №7 – вести переговоры по сценарию клиента. Каждый, кто работал в продажах, сталкивался с элементарным сценарием клиентского запроса. Вас спрашивают «Сколько стоит?», и потом говорят: «Хорошо, спасибо, до свидания», после чего вешают трубку.
Иногда клиент задает отвлеченные вопросы, иногда — целый перечень вопросом.
Идеальный скрипт для продаж любого продукта. конверсия зашкаливает
Чем это грозит? Менеджер пытается при первом же звонке клиенту четко определить для себя, будет ли этот человек покупать. Это происходит исподволь, неосознанно. Помните пример из «Ошибка № 4»? Только на встрече мы получаем в свое распоряжение весь мощный арсенал презентационных методик. Только при личном контакте мы видим клиента и можем влиять на его представления о ценности нашего предложения.
Продавать по телефону можно, но только при условии, что ваш продукт 1 – дешевый, 2 – типовой, 3 – клиент его уже знает. Иногда, одни люди по телефону продают встречу, на которую выезжает другой специалист, который делает либо демонстрацию, либо личные продажи. Если на телефоне работаете вы, ваш профессиональный рост будет сильно ограничен.
Ошибка №11 – многократно звонить по одному и тому же поводу Бывает так, что клиенту приходится несколько раз перезванивать.
Скрипт разговора с клиентом по телефону
Это существенно экономит время.
- Использование скрипта в качестве подсказки упрощает общение и придает уверенности менеджеру.
- Телефонный разговор ускоряет процесс общения и позволяет сразу оценить реакцию клиента на предложение.
С другой стороны, это тяжелая и психологически сложная работа, справиться с которой могут только продавцы, увлеченные своим делом и имеющие активную позицию. Недостатки холодных звонков:
- Потенциальный клиент раздражается на отвлекающего его менеджера. Это происходит независимо от того необходим ли продукт покупателю или нет.
- Собеседник может быстро выйти из разговора или отказать.
- Отсутствует визуальная составляющая общения и презентации продукта.
У многих в записях могут фигурировать такие типичные возражения, как: «мы вам перезвоним»; «вышлите ваше предложение, если нам будет интересно, мы с вами свяжемся», «сейчас нам не нужно»; «у нас уже есть поставщики»; «если нам что-то понадобится, мы сами с вами свяжемся»; «перезвоните через … месяцев»; «бюджет уже расписан»; «нет денег». Это типичные ответы и их список можно продолжать еще долго. Здесь кроется самая большая ошибка, которую делает менеджер.
Внимание
Она заключается в том, что он говорит: «Ну что ж, извините, всего доброго», и на этом вешает телефонную трубку. Я даже не буду касаться объяснения того, что большинство подобных возражений – это отговорки, и основа работы любого продажника состоит как раз в умении работать с такими ответами. Менее очевидная ошибка состоит в том, что менеджер не готовится к этим возражениям заранее.
Образец разговора менеджера по продажам услуг по телефону
Как составить план холодных звонков В профессиональной сфере план первого телефонного диалога между продавцом и покупателем получил наименование скрипт холодных звонков. Поскольку разговор осуществляется по телефону, вы можете заранее составить список вопросов и предположительных ответов (возражений) клиента, для которых подбираются соответствующие аргументы. Такой сценарий часто представляется в формате блок-схемы, которая находится в поле зрения продавца как подсказка.
Каждый менеджер вырабатывает собственный скрипт, базирующийся на главных моментах:
- Вступление (приветствие, представление). Чтобы не потерять клиента уже на этом этапе, необходимо свести к минимуму упоминания о том, что вы хотите что-то продать. Представляясь, говорите от лица компании, а не менеджера по продажам.
Можно предложить несколько вариантов времени, чтобы у клиента не было альтернативы - встречаться или нет. Следует также уточнить нюансы:
- дату и время;
- место;
- участников встречи;
- обсудить цель встречи;
- получить подтверждение от клиента.
Заканчивая разговор, нужно оставить свой контактный номер телефона, еще раз проговорить договоренность о встрече и попрощаться на позитивной ноте. Скрипты холодных звонков Скрипт звонка - заранее продуманная или запрограммированная последовательность разговора с клиентом, установленная в компании. Удобно использовать готовые модули при первичном звонке клиенту. Различают жесткие и гибкие скрипты. Видео - 24 совета как создать свой скрипт холодных звонков (часть 1): Жесткие - используются при продаже простого товара, где предполагается не много вариантов ответов клиентов.
Уже после первых слов было очевидно, что она будет мне продавать рекламу. Причем, заметьте, предлагать рекламу или предлагать получить дополнительный доход, привлекая внимание новых клиентов, по сути одно и тоже, воспринимается совершенно по-разному. Я был занят и она вежливо поинтересовалась, удобно ли мне разговаривать.
Получив отрицательный ответ, девушка совершила «продажное» самоубийство. Она спросила: «Вам не интересно или мне перезвонить попозже?» Как вы понимаете я не смог себе отказать в первом варианте. Начинайте разговор с положительных формулировок! Не допускайте негативной для себя интерпретации слов клиента.
Пока вам не отказали прямым текстом, считайте, что клиент настроен позитивно. Ошибка №5 – несистемная работа по обзвону. Данная ошибка может присутствовать у всех, в том числе и у опытных менеджеров.
Это может быть:
- акция или супер-предложение;
- снижение издержек;
- увеличение продаж;
- сокращение затрат времени.
Работа с возражениями клиента В самом начале разговора или после проведения презентации от собеседника можно услышать возражения. Основные типы возражений при холодных звонках:
- «у нас уже все есть»;
- «нам не интересно предложение»;
- «нет времени на разговор с вами»;
- «высылайте предложение, рассмотрим».
Услышав подобные фразы, не стоит переубеждать клиента в обратном и доказывать выгоды своего предложения. Это является распространенной ошибкой и может привести к прекращению разговора.
Апрель 10, 2018
В этой статье мы подробно рассмотрим технологию холодных звонков, расскажем про оригинальные сценарии и правила ведения успешных телефонных , поделимся секретами того, с чего лучше начинать, объясним, какие этапы взаимодействия с клиентом существуют, научим определять эффективность и правильно ставить цели, предоставим обучающее видео.
Все секреты «холодных» продаж: определение понятия, основные цели телефонного звонка, принципы ведения переговоров
Их называют так, потому что клиенты достаточно холодно воспринимают ваши попытки установить с ними контакт. Вспомните, как вы сами воспринимаете звонки незнакомых людей? Обычно они не вызывают ничего, кроме раздражения у человека, поднявшего трубку.
Отсюда получаем первый совет: чтобы «холода» в разговоре было меньше, старайтесь звонить в первую очередь ! Конечно, степень знакомства с окружающими нас людьми разная – кто-то близкий вам друг или вообще родственник, а с кем-то у вас просто поверхностное знакомство, вы пересекались раз на каком-то и просто обменялись визитками. Но в любом случае разговор с таким человеком будет проще, с меньшими шансами на раздражение, ответное хамство и блокировку номера.
В момент такого звонка вы должны быть . В противном случае, сделка если и будет заключена, то приведет к разочарованию вашего знакомого, а там возможен и полный разрыв ваших личных хороших отношений! Наша главная цель – это довольные клиенты!
Ваши менеджеры смогут одинаково продуктивно работать как с так и с сегментами, научатся взаимодействовать и перестанут бояться телефонных разговоров и узнают, как превратить свои звонки в закрытые сделки.

Специалист высокого уровня коммуникаций по телефону владеет такими приемами, которые снижают процент отказов при «холодных» продажах до минимума. Владельцы компаний, плохо ориентирующиеся в этой сфере, считают, что конверсия от таких телефонных звонков очень низкая. Доля правды в этом есть. Если персонал не обучен, она действительно может доходить до 1% и менее. Другими словами из 100 вызовов только 1 попадет в цель.
И такая результативность действительно будет способствовать быстрому моральному выгоранию ваших продавцов, их низким заработкам, высокой текучести персонала и вашим большим затратам на подбор новых сотрудников. На бесконечном рекрутинге новых продавцов вы потеряете больше денег, чем на одной инвестиции в разработку одного качественного «Алгоритма телефонных звонков» и обучении ваших имеющихся сотрудников.

Существует множество способов кратного повышения конверсии. Для начала разработайте и протестируйте надежный алгоритм, которым и будут впоследствии руководствоваться ваши менеджеры. Сами или с помощью экспертов в данном вопросе.
Прочитайте на этом сайте , про особенности бизнеса в про «дожим сделок», возможно там вы найдете себе подсказки…
Этапы продаж при холодных звонках
Пошаговая инструкция составляется для каждого бизнеса отдельно. Если вы обратитесь к консультанту Владимиру Хмелеву, то получите подробный текст, учитывающий специфику вашей деятельности, . Примерный скрипт выглядит так.
- Приветствие. Установление контакта с “привратником”/секретарем.
- Некая волшебная фраза. Важная новость. Интрига. Парадокс. «Непонятка». Срочность. Идея….
- Переключение на ЛПР/ЛДПР.
- Установление контакта. «Крючок» стратегического вопроса.
- Блок вопросов и обобщений В идеале – с предотвращением возражений.
- Презентация/предложение.
- Работа с возражениями.
- Закрытие этого этапа сделки. В идеале – сразу сделка.

Холодные звонки – техника продаж по телефону: примеры диалогов и схем разговора для менеджера по продажам
Постановка цели
Представьте, что каждый этап – это звенья цепи. Переходя от одного звена к другому, вы добьетесь результата – продадите товар или услугу. Но целью первого звонка не обязательно должна быть реализация.
Представьте, что вы собираетесь продать партию мехов в сеть магазинов элитной верхней одежды, по телефону связываетесь с нужным человеком у клиента и начинаете ему рассказывать, какие прекрасные меховые вещи вы готовы отдать ему со скидкой в 10%. Расписываете достоинства жилеток из чернобурки целых 45 минут, а продажа срывается. Почему?
Ответ прост: у вас не было правильной цели на этот конкретный разговор! На что вы рассчитывали, долго перечисляя преимущества? Клиент ведь не может купить шубы по телефону: ему нужно ознакомиться с информацией по условиям поставки, посмотреть и потрогать образцы, встретиться с руководящим лицом в сети клиента, узнать их текущие условия с другими поставщиками, сравнить ваши цены и качество изделий, и стоимость тех же товаров у конкурирующих фирм. Да он вас и слушать так долго не будет! Максимум – предложит выслать ваш прайс-лист по электронной почте, а скорее всего – грубо оборвет разговор.
Звонок будет результативным и не оставит неприятных впечатлений у обеих сторон, если вы заранее подумаете, чего хотите добиться. Вашей целью может быть подготовка человека к получению коммерческого предложения: добейтесь, чтобы он точно с ним ознакомился, а не отправил в папку «спам». Тактики и стратегии выбираются, в зависимости от того, чего вы хотите добиться, совершая очередной этап.

Забудьте фразы типа «Мы предлагаем», «Выгодное предложение», «Я хочу вам предложить», «Взаимовыгодное сотрудничество». Они выдают в вас продавца. Причем необученного! У потенциального покупателя появляется стойкое ощущение, что вы что-то сейчас будете «впаривать», «втюхивать», навязывать… Или даже вы мошенники и хотите его попросту обмануть.
Любое общение с вами он постарается прервать немедленно и жестко. Чтобы «зацепить» клиента, скажите что-нибудь о его организации. Перед этим рекомендуем изучить сайт, группы в социальных сетях. Когда получите необходимую информацию, звоните и говорите: «Насколько мы знаем, вы занимаетесь грузоперевозками, преимущественно автомобильными, и сейчас расширяете штат сотрудников. Вакансии на сайте говорят, что вам не хватает водителей категории СЕ. Это так?».

Вы заинтересуете человека на другом конце провода, он захочет продолжить общение и узнать, к чему приведет разговор. Пойдите дальше, закрепите впечатление. Сообщите, что профессиональная компетенция вашей фирмы тесно связана с тем, чем занимается компания потенциального покупателя. Ваша основная деятельность – рекрутинг, и вы можете в короткие сроки найти нужное количество людей с большим опытом работы и хорошими рекомендациями для работы в автоперевозках.
Или: один мой клиент из Воронежа оказывает услуги по SEO-продвижению корпоративных сайтов. Так вот они произносят первой фразой интригующие следующие слова:
«Кто у Вас в компании отвечает за нормальную работу Вашего сайта? Мы только что заметили, что если сейчас там кое-что не поправить, то Ваша организация потеряет/ недополучит заметную часть клиентов/ контракты/ деньги/ долю рынка… Как Вы считаете, стоит его (ЛПРа) поставить в курс дела?».
Редкий клиент начнет психовать и бросать трубку в ответ на эту фразу… Остальные – удивятся и захотят пообщаться!
Выявление потребностей
Обычно менеджеры по продажам задают лишь вопросы технического характера. Сколько стеклопакетов вам нужно? Какая площадь лоджии? Из какого материала стены? Информация, которую вы получите, поможет вам назначить цену и определить объем работ, но не вызовет у покупателя желание приобрести ваш товар и именно у вас . Если хотите лучшего эффекта в продажах, нужно научиться уверенно произносить и все остальные виды вопросов из технологии SPIN-продаж!
Выслушивая лишь общие и ситуационные вопросы, человек может испугаться (как на допросе), потому что не знает, сколько времени уйдет на вопросы: и начать отодвигать «анкетирование», говорить, чтобы вы перезвонили ему позже.
Это может произойти по нескольким причинам:
- вы не «зацепили» его своей «волшебной фразой» в начале разговора;
- вы ему не понравились, по голосу;
вы не создали даже минимального доверия к себе; - вы не переключили его внимание на свой разговор, не заручились его согласием поговорить;
- вы не сообщили о планируемой продолжительности вашего разговора;
- вы много говорите сами;
- вы задаете много закрытых вопросов и ничем не подкрепленных утверждений;
- вы не показали ему выгоду и от самого разговора, и от вашего будущего взаимодействия;
- вы выбрали не лучшее время для холодных звонков – ему реально некогда (например, едет сейчас за рулем).
Ваша возможная реакция:
- «Понимаю, а сколько у вас сейчас есть времени? Может быть успеем кратко переговорить? Сэкономить время и деньги ведь всегда интересно, верно? Или:
- «Я понимаю, вы – очень занятый человек! Я – тоже. Давайте тогда просто пообедаем вместе, а заодно и обсудим наше сотрудничество, идет? Сегодня или завтра? Назовите ваше любимое место бизнес-ланча и время – я подъеду!»
- «Сейчас я несколько слов расскажу о нашей, чтобы вы имели представление о возможности получить подарки, задам пару уточняющих вопросов, подберу несколько подходящих вам вариантов, а вы уж будете сами смотреть, интересно вам это или нет. Это займет 2-3 минуты. Хорошо?» Фразой «потом посмотрите» вы оставляете принятие решения за покупателем, показываете, что не собираетесь ничего «впаривать». Когда клиенту «разрешают» отказаться от покупки, как ни парадоксально, но он быстрее соглашается с нею! Посмотрите на досуге художественные фильмы о совершении правильных телефонных звонков:
- Бойлерная (этот кадр – как раз из фильма).
- Волк с Уолл-стрит.
- В погоне за счастьем (В поисках счастья).
- Отель «Мэриголд»: Лучший из экзотических.
Почему еще холодные звонки не работают
Приведем пример из личного опыта. Эту историю мы услышали от преподавателя в университете прошлой осенью. Назовем её Ольга Васильевна. Солидная дама в возрасте с возмущением рассказывала следующее:
Ей позвонил представитель некой частной клиники и сказал, что их организация проводит акцию, поучаствовав в которой можно получить полной медицинское обследование с хорошей скидкой. Менеджер подробно опросил преподавателя, поинтересовался обо всех болезнях и жалобах. На анкетирование ушло примерно полчаса. Последним вопросом было: «А сколько вам лет». Ольга Васильевна честно ответила: «Семьдесят пять». На что ей сказали: «Ой, извините, мы таких не лечим». Представляете реакцию женщины? Это было бы смешно, если бы не было так грустно.
Скрипты продаж – одно из моих любимых направлений. И не только потому что они дорого стоят и их сравнительно просто написать. Это, пожалуй, единственное направление в копирайтинге, где можно в режиме реального времени видеть результат своей работы. Более того, только здесь можно самому проверить работоспособность тех или иных модулей, напрямую общаясь с целевой аудиторией.
Этот трепет, когда берешь трубку в преддверии первого телефонного звонка. Лицо и уши краснеют, пульс учащается, руки становятся влажными, адреналин зашкаливает. Честное слово, порой кажется, что проще в аквапарке скатиться с экстремальной горки а-ля “камикадзе”, чем сделать первый холодный звонок по разработанному скрипту. Впрочем, со временем к этому привыкаешь и чувства притупляются. Но не суть.

Это горка-камикадзе в бразильском аквапарке Insano. И порой кажется, что съехать с нее проще, чем сделать телефонный звонок по скрипту… Во всяком случае, пока не поднимешься наверх.
Этой статьей я хочу торжественно открыть новую рубрику на блоге, посвященную скриптам телефонных продаж (и не только). В ней я буду делиться своими наработками и подходами к “программированию” менеджеров, чтобы они звонили и эффективнее продавали товары, услуги или идеи.
Что такое скрипты продаж для звонков
Скрипты продаж по телефону (или, другое их название, – речевые модули) – это заранее подготовленные фразы, которые менеджер использует в разговоре с клиентом. Другими словами, это, своего рода, программа, алгоритм для менеджера, что и как говорить клиенту во всех возможных ситуациях и при любых репликах последнего. Если Вы постоянно читаете мой блог, то наверняка заметили, что я часто сравниваю копирайтинг с инженерией. Здесь один из самых показательных примеров – чистое программирование. Только исполнители не компьютеры, а люди. Живые люди.
Скрипты продаж – дословно прописанные реплики с проставленными интонациями и пояснениями. Этот тип, как правило, используют в работе колл-центры либо неопытные менеджеры по продажам.
Написание скриптов – удовольствие не из дешевых. И это хорошая новость для копирайтера. Средняя стоимость набора речевых модулей, в зависимости от целей и задач варьируется от 60 до 600 тысяч рублей ($1000-$10 000).
Однако важно понимать, что эти деньги платят не за просто так. И при всей, казалось бы, простоте разработки, от скриптографа (так иногда называют копирайтеров, которые пишут скрипты на заказ) требуются навыки реальных продаж. Без них написать рабочий скрипт с первого раза практически невозможно.
Где используются скрипты продаж
Да везде. Там, где есть коммуникация — всюду есть скрипты продаж. И это касается не только бизнеса, но и повседневной жизни. Почти каждый человек перед важной встречей (неважно, будь то знакомство с родителями будущего супруга/супруги или собеседование для получения новой работы) создает в воображении интеллектуальные модели будущих собеседников и проигрывает в сознании те или иные разговорные ситуации. Поэтому скрипты постоянно создают все люди, вне зависимости от того, платят им за это или нет. Другое дело, что не все развивают этот навык и монетизируют его.
Если мы говорим о скриптах для бизнеса (за которые копирайтеру платят деньги), то здесь можно выделить два основных направления.
Скрипты для входящих телефонных разговоров. Самый простой вариант, потому что менеджер, работающий по скрипту, — «принимающая сторона». Т.е. это ему звонят люди, и им от него что-то нужно (информация, товары, услуги и т.д.). Другими словами, у менеджера здесь сильная позиция, и общаться проще.
Скрипты для исходящих телефонных разговоров. Самый сложный вариант, потому что менеджер находится в слабой позиции “просящего”. Его не ждали, и он “тут зачем-то звонит” и “что-то там предлагает”. Общаться из такой позиции труднее. Особенно если опыта нет.
Подходы к разработке скриптов в обоих случаях сильно отличаются, как по стратегии, так и по логике. В частности, основное отличие кроется в последовательности этапов разговора. В случае с входящими звонками клиент уже худо-бедно подогретый, и начинается сразу этап обработки возражений. В случае с исходящими звонками есть определенные «прелюдии»: обход секретаря, выход на ЛПРа, вызов интереса и т.д. Об этом — чуть ниже.
Как написать скрипт продаж: “золотое правило”
Знаете, что мне больше всего нравится в скриптах? Это абсолютно непредсказуемое направление в котором нет никаких правил. Собственно, это можно назвать единственным, а потому “золотым” правилом. Вы можете написать скрипт, в точности следуя проверенным рекомендациям экспертов, и этот скрипт может с треском провалиться. Или еще чего хуже.
Наглядный пример. У меня есть друг. Он бизнес-консультант. У одного из его клиентов были скрипты, составленные профессиональными скриптографами по всем канонам. И главная их трагедия была в том, что они стабильно давали сбой на первом этапе — обходе секретаря. Как ни пытались скриптографы — ничего не получалось. И вот, приходит мой друг консультировать эту компанию. Ему, естественно, сразу жалуются, что, мол, есть скрипты для холодных звонков, составлены по всем правилам, но… Не работают!
Мой друг берет, смотрит скрипты, вздыхает и говорит:
— Так, какой у вас тут самый жесткий секретарь?
— Вот в этой фирме N — там вообще зверь сидит!
— Ясно, смотрите: фокус покажу.
— Так, быстро, соединила меня с шефом!!!
Секретарь в шоке и начинает что-то говорить в трубку, но он не дожидается, грубо перебивает и начинает повышать голос еще больше:
— Что ты мне говоришь?! Я не спрашивал, занят он или свободен! Быстро взяла и соединила! Почему я должен тратить свое время на тебя?
Секретарь под таким прессингом пыталась одновременно и сопротивляться, и амортизировать конфликт, и получить хоть какую-то информацию. Но это только усугубляло ситуацию. Мой друг вошел в образ и перебивал каждую ее реплику, с возрастающей яростью и каким-то разъяренным придыханием в голосе:
— Что значит, кто говорит?! Иванов говорит. И-ва-нов. Так и передай шефу. И если ты меня заставишь ждать еще хоть минуту…
После этого секретарь, видимо, поняла, что меньшее из зол — это соединить собеседника с начальником (от греха подальше), а дальше заинтересовать самого шефа было лишь вопросом техники.
К чему я это? К тому, что продажи и общение по скриптам (или без них) — это игра без правил. Более того, повторить фокус моего друга 99% начинающих менеджеров не смогут. И, увы, я не исключение. Здесь нужен характер, опыт, харизма, напористость и безоговорочная уверенность в себе, которые передаются по невербальному каналу. Плюс, здесь огромную роль играет эмоциональный интеллект, которому я планирую посвятить также отдельную статью. Подпишитесь на обновления блога, чтобы ничего не пропустить.
Два ключевых принципа при написании скрипта продаж
Несмотря на то, что при разработке скриптов нет как таковых правил, есть два принципа, знание которых существенно повышает шансы на успех.
1. Инициатива
В любом разговоре всегда есть тот, кто ведет беседу и тот, кто следует. Как правило, инициатива в разговоре всегда сохраняется за тем, кто задает вопросы. К сожалению, в большинстве компаний разговор менеджера с клиентом строится по приведенной ниже схеме. Обратите внимание, разговор входящий, когда клиент сам звонит компанию, и у менеджера изначально более сильная позиция.
Клиент: Алло, здравствуйте!
Менеджер: Здравствуйте!
Клиент:
Менеджер: 15 000 рублей.
Клиент: А по времени сколько занимает разработка?
Менеджер: 1-2 недели.
Клиент: А скидки вы даете?
Менеджер: Да, при заказе более 5 КП.
Клиент: А если не сработает?
Менеджер: Это риск, и он есть всегда.
Клиент: Ладно, спасибо, я подумаю и перезвоню, если что.
Менеджер: Да, конечно, звоните! Всего доброго!
Видите? В Этом примере разговором полностью управляет клиент, потому что он задает вопросы. Менеджеры, которые ведут разговор по такому принципу, ни разу не продают. Они просто сидят на отгрузке в надежде на то, что позвонит клиент и скажет:
А он ему тут так:
— На, держи!
И всем вроде как хорошо. И было бы хорошо, если бы менеджер работал в компании-монополисте. Но на практике конкурентов много, и такие менеджеры просто сливают потенциальных клиентов, которых могли бы “закрыть в сделку”. Вот для них-то и пишутся скрипты продаж.
Хороший специалист всегда перехватывает инициативу. Если менеджер слабый, то перехват инициативы нужно предусмотреть в скрипте. Посмотрите, как это делается на том же примере.
Клиент: Алло, здравствуйте!
Менеджер: Здравствуйте! Чем я могу вам помочь?
Клиент: Скажите, сколько у вас стоит разработка коммерческого предложения?
Менеджер: Вас интересует или коммерческое предложение?
Клиент: Эмм… А в чем разница?
Менеджер: Холодное — это когда вы отправляете предложение массово. Горячее — после предварительного звонка. Отличаются по принципу работы, объему, цене и срокам. Я могу сориентировать вас более точно. Расскажите, что вы продаете, кому и как сейчас строится процесс продаж?
Клиент: Ну, мы производитель, продаем газосиликатные блоки. Вначале звоним, у нас запрашивают коммерческое предложение. Мы пытались составить свое, но оно работает плохо, договоров мало…
В этом примере менеджер перехватывает инициативу и начинает устанавливать раппорт (эмоциональную связь) с клиентом. Он начинает управлять разговором и задавать вопросы. С помощью вопросов менеджер лучше узнает клиента, его бизнес и проблемы, а значит ему проще посоветовать что-то предметное, вызвать доверие и обработать возражения (“дорого”, “я подумаю”, “не уверен, что нам этой подойдет”, “нет денег” и т.д.).
Казалось бы, в обоих случаях и клиент, и менеджер — одни и те же, но как разительно отличается диалог, в зависимости от того, в чьих руках находится инициатива. Если абстрагироваться от темы беседы и обратить внимание на инициативу, то разговор менеджера с клиентом чем-то напоминает игру в настольный теннис. Тот, у кого инициатива — тот всегда играет в наступлении, а тот, у кого инициативы нет — вынужден играть в защите.

Телефонный разговор по скрипту чем-то напоминает настольный теннис. У кого инициатива — тому проще выиграть.
2. Последовательность
Этот принцип очень простой, но и очень важный. Многие сбрасывают его со счетов, почем зря. Суть принципа в том, что вы разбиваете разговор на простые этапы, и отслеживаете, насколько эффективно он перетекает из одного в другой. Например, в разговоре могут быть следующие этапы.
- Представление
- Выход на (ЛПР)
- Вызов интереса
- Донесение сути
- Обработка возражений
- Перевод на следующий этап (компред, встреча, презентация и т.п.)
Менеджеры зачастую не учитывают последовательность и сливают клиентов уже на этапе начальной коммуникации:
— Алло, здравствуйте! Мы предлагаем древесину по цене ХХХ рублей за куб. Интересует?
— Нет.
— Ну, извините тогда.
Бывают, конечно, исключения, и продажа “в лоб” удается. Но только тогда, когда менеджер сразу попадает на ЛПРа, и когда само предложение “в лоб” представляет собой сильный . Например, если цена самая низкая по рынку. В остальных случаях результаты плачевны. В среднем считается, что эффективность холодного обзвона 2% — это весьма неплохой результат. Хотя, на мой взгляд, это тотальное фиаско. Только представьте: 98 потенциальных клиентов из 100 отвечают отказом. Жесть.
Когда Вы строите разговор по последовательности, вы всегда знаете, на каком этапе Вы находитесь, и где происходит основной «слив». Например, если Вы успешно вышли на ЛПРа, но он даже не хочет вас слушать, значит сбой на этапе вызова интереса, и необходимо корректировать скрипт. Или, еще хуже, если менеджер не может обойти секретаря.
В любом случае очень важно знать, на каком этапе последовательности есть проблемы, и насколько они критичны. Тогда их можно легко устранить. Для отслеживания эффективности продвижения можно ввести KPI, который рассчитывается по простой формуле: количество закрытий этапа делим на количество разговоров и умножаем на 100%.

Прогресс телефонного разговора по скрипту продаж.
Еще один важный момент: когда Вы написали скрипт и тестируете его, важно, чтобы статистическая выборка была достоверная.
Достоверная выборка при тестировании скрипта продаж — это проведение достаточного количества звонков, чтобы можно было судить о статистических закономерностях. Например, если Вы провели 1 звонок и получили 1 согласие, то это вовсе не означает, что эффективность Вашего скрипта 100%. Хотя по цифрам все сходится.
В каждом конкретном случае достоверная выборка своя. Нужно смотреть индивидуально. Например, на массовом рынке может потребоваться 300-500 звонков, в то время как на сложных B2B-рынках, где потенциальных клиентов можно по пальцам пересчитать, каждый звонок — на вес золота.
И еще один важный момент. При тестировании последовательности скриптов крайне важно получать максимум обратной связи. У меня был случай, когда скрипт идеально отработал в нише продажи окон ПВХ, но с треском провалился в нише продажи запчастей для спецтехники. И причину провала удалось выявить только благодаря обратной связи (крылась в специфике обработки заявок).
Факторы, принимаемые по умолчанию
Считается, что если потенциальный клиент сам звонит Вам, то он уже изначально заинтересован в Ваших товарах или услугах. Это в теории. На практике все иначе. Поэтому при разработке скриптов копирайтеры, как правило, исходят из “аксиомы худшего зла”. Звучит жутковато, но не пугайтесь. Другими словами, мы составляем скрипты, исходя из худшего сценария разговора. Так сказать, чтобы не было разочарований. С другой стороны, если разговор пойдет не по худшему сценарию — нам же лучше, задача упрощается! Худшие сценарии можно описать примерно так.
Для входящих звонков:
- Клиент скорее не заинтересован в нашей продукции и в нас как в продавце.
- Клиент нам не доверяет. Более того, у него нет ни единого повода верить нам, пока мы не докажем обратное.
- Клиент не собирается у нас ничего покупать.
- Клиент настроен скептически или даже враждебно по отношению ко всему, что мы говорим до тех пор, пока мы не расположим его к себе.
- Клиент больше верит конкурентам, чем нам.
- Клиент намерен купить у конкурента, а нам звонит, чтобы лишний раз убедиться в правильности своего решения.
- Клиент не исключает манипуляцию нами в своих целях, например, чтобы сбить цену или “продавить” текущего поставщика.
Для исходящих звонков или встреч:
- Клиент нас знать не знает и прекрасно может прожить без нас хоть 100 лет.
- Клиенту не нужны наши товары и услуги, и он не собирается у нас покупать, пока мы не убедим его в обратном.
- Клиенту сейчас совершенно неудобно разговаривать.
- Клиент не хочет нас слушать, ему неинтересно то, что мы хотим ему сказать, до тех пор, пока мы не докажем обратное.
- Клиент не верит ни одному нашему слову.
- Клиент убежден, что холодные звонки ставят своей целью “втюхать”, а потому изначально выстраивает защиту от любых наших предложений.
Словом, мы разрабатываем скрипт, исходя из худшего психотипа клиента и худших обстоятельств. Если мы решаем задачу даже в таких суровых условиях, то мы ее решаем и подавно в более простых ситуациях.
Помню, когда я разрабатывал скрипты для одного клиента, и внедрял его в отдел продаж, то менеджеры готовы были меня прибить на месте. Такой неадекватной сволочью приходилось быть в моделируемых звонках. Зато потом на практике реальные продажи давались куда проще. При этом мне честно говорили, что таких неадекватных клиентов они не встречали ни разу. Впрочем, я все равно убежден, что лучше перестраховаться, и тяжело в учении — легко в бою.
Готовые шаблоны, образцы и примеры скриптов продаж
Существует одно общее заблуждение. Многие представители бизнеса считают, что можно разработать один идеальный скрипт (скачать, купить — нужное — подчеркнуть), а потом адаптировать его под любую нишу. Знай только — поменяй название компании и имя ЛПРа и, вуаля! Все работает — принципы-то одинаковые, и речевые модули, стало быть, тоже. И это вроде как верно… Но, опять же, только в теории. На практике все иначе.
Чуть выше я уже рассказывал Вам о том, как один и тот же скрипт блестяще отработал в одной нише и с треском провалился в другой. И это далеко не единичный случай. Дело в том, что у каждого бизнеса есть своя специфика. И, да, если компании близки по типу и бизнес-процессам, то один и тот же скрипт может хорошо отработать и там, и там (что не отменяет тестирования). Однако для этого нужно знать, где, что и как работает.
Да, в интернете можно встретить готовые образцы, шаблоны и примеры скриптов. Можно даже скачать их бесплатно. Они позиционируются как универсальные, однако при слепом копировании, без адаптации они, как правило, бесполезны. По двум причинам.
Причина №1: они не учитывают специфику бизнеса
Когда Вы начинаете продавать через телефон или на встрече, то собеседник на другом конце провода всегда видит, в теме Вы или нет. Если Вы не подготовлены, то в лучшем случае Вам скажут, где у Вас пробелы. В худшем — укажут путь в не совсем цензурном направлении.
Причина №2: они не учитывают специфику целевой аудитории
Наглядный пример. Очень часто начало разговора в скриптах базируется на принципах СПИН-продаж. Это когда последовательно задаются четыре типа вопросов:
- Ситуативные , позволяют определить текущее положение дел (напр. “Вы даете контекстную рекламу? ”)
- Проблемные , выявляют актуальность проблемы (напр. “Бывает ли так, что клиенты скликивают Ваш бюджет? ”)
- Извлекающие , усиливают масштаб проблемы, “давят на мозоль” (напр. “И сколько денег Вы теряете на таком скликивании в месяц? ”)
- Направляющие , связывают решение проблемы с тем, что мы предлагаем (“А хотите защитить себя от скликивания и потерь денег? ”)
Так вот. В некоторых нишах эта схема используется на ура. Но попробуйте применить ее при общении со снабженцами, которые делают закупки на бирже. Узнаете о себе много нового. Поэтому шаблоны использовать можно, однако обязательно делать адаптацию на нишу, целевую аудиторию и специфику конкретного бизнеса. Плюс, постоянно помнить о последовательности. В шаблонах скриптов она, как правило, не описывается.
Информация для написания скрипта
Хорошая подготовка — это половина успеха. И здесь хорошая новость. Большая часть работы у Вас уже позади, если Вы провели базовый маркетинговый анализ, о котором я уже написал . Все эти данные Вы “вшиваете” в скрипт и чем больше у Вас фактической информации на руках, тем скрипт сильнее.
На всякий случай, я приведу здесь еще раз интеллект-карту. Используйте ее для структурирования тех данных, которые у Вас есть. При этом помните, что чем больше Вы знаете о бизнесе потенциального клиента, тем больше у Вас шансов зацепить его.

Интеллект-карта базового маркетингового анализа для написания скрипта продаж (нажмите для увеличения).
Как написать скрипт продаж: примеры на практике
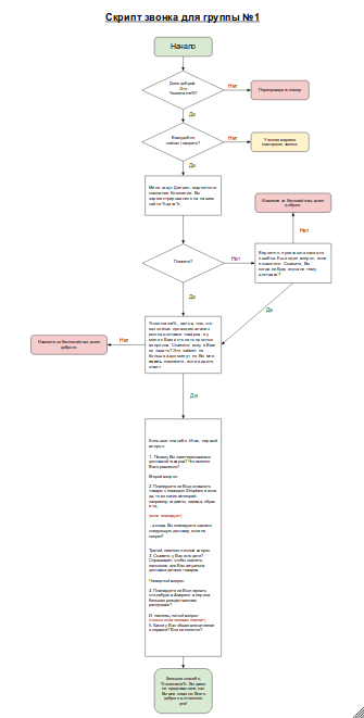
Я очень долго искал решение для написания скриптов. Было время, рисовал вот такие блок-схемы.

Пример блочного оформления скрипта телефонных продаж
Но такое решение совершенно не подходило для крупных проектов, где схема раздувалась до нескольких ватманов формата А0, а связи в ней могли запутать даже матерого паука-стахановца. Словом, на первый взгляд все выглядело довольно эффектно и дорого, но на практике пользоваться этим было крайне неудобно.
Было время, когда я использовал систему Axure для создания интерактивных скриптов в HTML формате. Загружал эти скрипты на свой секретный сервер, и вроде как для клиента все было удобно и наглядно. Если бы не одно большое “НО”. Скрипты в таком формате были очень трудоемки в плане разработки. И это я молчу о том, чтобы внести в них правки. Даже при условии, что я освоил все мастер-слои, работа создания самой интерактивной модели была трудоемкая и неблагодарная. Плюс, легко было запутаться, и не было автосохранения. А если забыть продлить хостинг, то… Словом, тоже не оптимальный вариант.

Фрагмент скрипта в формате HTML
Наконец, как вариант, есть специальные сервисы. Их еще называют SaaS-платформами (S ite a s a S ervice). Но я таким сервисам не доверяю. Во-первых, клиент платит деньги, а я чаще всего подписываю NDA (Non-disclosure agreement — соглашение о неразглашении). И если сервис дает утечку, а от этого не застрахована ни одна SaaS-система, то у меня могли быть проблемы. Кроме того, любой сервис тоже может быть недоступен, стать жертвой хакерской атаки и т.д. Плюс, далеко не все сервисы идеальны с точки зрения юзабилити. Словом, здесь тоже были свои нюансы, поэтому от этого варианта я также отказался.
И совершенно случайно где-то (уже не помню, где) подсмотрел идеальный (на мой взгляд) вариант. Его можно легко реализовать в обычном MS Word, Google Docs или любом другом текстовом редакторе. Суть вот в чем.
Вы рисуете таблицу из двух колонок. В левой колонке пишете реплику, что говорит менеджер. В правой — возможные ответы или возражения собеседника. Все возражения оформляются в виде ссылок. Ссылки ведут на якоря. Якоря — это подзаголовки в левой колонке.

Пример фрагмента скрипта телефонных продаж в Google Docs.
Например, у меня есть блок А001, и на него ведет реплика секретаря “По какому вопросу”? Чтобы установить якорь просто выделите подзаголовок и присвойте ей стиль Заголовка 2, например (если используете Google Docs). По аналогии можно сделать и в MS Word.
Если в начале скрипта Вы вставите оглавление, то получится рубрикатор всех возможных реплик и возражений потенциального клиента. Здорово, правда? И просто.
Наконец, как Вы уже успели заметить, у меня каждая реплика нумеруется буквенным и цифровым индексом. Плюс, есть разноцветная заливка полей. Это сделано для того чтобы разбивать скрипт на этапы последовательности. Например, первый этап у меня — это обход секретаря. Следовательно, я нумерую все реплики менеджера в этом этапе под литерой А (А001, А002, А003 и т.д.) и помечаю небесно-голубым цветом, чтобы быстро находить нужный этап в документе.
При этом обратите внимание, что у каждого этапа последовательности скрипта есть своя конкретная задача. И конкретный критерий выполнения этой задачи. Например, в случае с обходом секретаря Ваша задача — выйти на лицо принимающее решение, а не “проинформировать секретаря”, “познакомиться”, “уточнить данные”, “рассказать о компании” и т.д. И критерий здесь либо мы вышли и можем общаться с ЛПРом, либо нет. Третьего не дано.
То же самое и при разговоре с ЛПРом. Ваша задача — решить конкретную задачу в Вашей последовательности — перевести человека на следующий этап. И все. Ни больше, ни меньше. Например, если после общения у Вас стоит отправка коммерческого предложения, то имеет значение только согласие ЛПРа отправить ему КП. Все остальное (“познакомились”, “пообщались”, “обсудили” и пр.) считается сбоем в воронке продаж и требует обязательной корректировки скрипта.
Резюме
Как я уже говорил, скрипт продаж может написать любой человек. И каждый человек этим занимается на некоммерческой основе. Здесь также действует единое правило копирайтинга: чем больше скриптов Вы пишете и обкатываете на практике, тем более сильными они у Вас выходят. Кроме того, важно понимать, что не бывает идеальных скриптов с первого раза. Любой скрипт так или иначе нужно шлифовать и корректировать после запуска на основе обратной связи от менеджеров и клиентов. Плюс, важно понимать, что по мере тестирования будут появляться все новые и новые возражения, которые также нужно добавлять в скрипт. А вот как эти возражения обрабатывать и подбирать сами реплики к скриптам я расскажу Вам в одной из последующих статей. Подпишитесь на обновления блога, чтобы ничего не пропустить.
И помните: у Вас все получится!
Продажа любого продукта предполагает общение с клиентами. И это общение должно происходить по готовому регламенту – схеме, в которой есть как сценарий разговора для продавца, так и варианты ответов оппонентов.
Холодные звонки, чат на сайте, встреча на выставке – каждый бизнес-процесс должен быть прописан в готовом скрипте. Составляются они по определенному алгоритму.
При создании готового скрипта начните с цели – для чего нужен готовый скрипт. К примеру, цель холодного звонка – знакомство с руководителем, договор о встрече, экскурсия по объектам, приглашение на выставку или иное мероприятие.
При составлении готового скрипта важно видеть своего клиента – пол, сколько лет, чем занимается, каков доход и т.д. Также невозможно обойтись без знаний о продукте: все преимущества, отличия от аналогичных товаров/услуг, уникальность и разнообразие, возможности адаптации к конкретным потребностям.
Чаще всего готовый скрипт холодного разговора пишет или руководитель (), используя готовую структуру:
- представление,
- выяснение потребности,
- презентация продукта,
Готовый скрипт холодного звонка включает фразы, которые помогут начать разговор («ваша заявка принята на сайте в 12.00», «вы заказали звонок на сайте», «вас рекомендовал Петр Ильич Чайковский» …), выяснить потребности («каковы предпочтения?», «перечислю варианты, которые для вас приемлемы» …), продвинуть завершению сделки («есть ли условия, которые помогут вам принять решение?», «давайте исключим противоречие в договоре»…). Все это должно быть приправлено эмоциями – чувствуйте собеседника. При этом, как правило, длина готового скрипта холодного звонка не должна превышать 5 минут.
Готовый скрипт холодного звонка: схема разговора
Разговор с клиентом всегда начинается с приветствия и представления. К примеру: «Добрый день. Меня зовут …, компания…». Далее готовая карта холодного звонка применяется техника «крюк ясности», которая помогает убедить клиента поговорить именно сейчас. Готовый скрипт холодного звонка можно строить, применяя различные «крюки».
Первый холодный звонок хорошо сопровождать фразой «мне вас рекомендовали». Это работает даже в том случае, если звонки на специалиста переводит секретарь. Здесь главное – уточнение: «Верна ли рекомендация? Это направление ваше?» Получите положительный ответ, это поможет продлить разговор.
2. Соглашение до начала контакта
Если это не первый звонок, поясните, какие соглашения у вас были в предыдущий раз, а затем переходите к сути вопроса.
3. Публичная причина
Расположить собеседника поможет «крюк ясности», построенный на открытых данных: «Увидел на вашем сайте …, решил позвонить»…
Следующий шаг – оглашение цели холодного звонка: стать партнером, рассмотреть сотрудничество, начать взаимодействие.
Далее важно взять в свои руки управление действием. «Предлагаю поступить таким образом», «Я вначале расскажу, затем отвечу на вопросы, а далее обсудим варианты взаимодействия. Займу не более 15 минут» — такие реплики помогут запрограммировать сценарий холодного звонка. Программирование получилось, если вы услышали «да» клиента. Если в ответ было «нет», уточните причину и предложите иные договоренности.
Готовый скрипт холодного звонка: отработка возражений
Работа с возражениями – один из сложных моментов разговора. Зачастую первый контакт в незнакомой фирме – это секретарь. Поэтому готовый скрипт холодного звонка должен содержать ответы на его возможные возражения. Здесь можно рассмотреть различные варианты.
Готовый скрипт для «Неинтересно»
— Компания N тоже сначала возражала, а теперь рады взаимодействию.
— Разве правильно отказываться от выгодного новшества? Как раз привычное со временем становится неинтересным.
— Не исключаю, что мои доводы и условия помогут изменить мнение руководства.
— А вдруг ваше начальство так не думает? Давайте я поговорю с руководителем сам.
Готовый скрипт для «У нас есть другой поставщик»
— Очень хорошо! Будет с чем сравнить. Два поставщика всегда надежнее.
— Дело руководителя – сравнить предлагаемые условия. Возможно, у нас лучше.
— Давайте спросим начальника, правильно ли отказываться от привлекательных условий.
— А если бы вы были руководителем и узнали о том, что пропустили выгоду из-за специалиста. Как бы вы поступили?
— Вряд ли ваш нынешний партнер предложит то, что есть у нас. Соедините с руководителем, чтобы я смог обсудить подробнее.
Готовый скрипт для «Ничего не надо»
— Не надо сейчас или нужно подешевле? У вас другой партнер или нет бюджета? Все в наличии или просто не сезон?
— Есть все сейчас, но ведь в перспективе может появиться новая потребность.
— Ответственное лицо всегда ищет лучший вариант. Давайте мы предложим именно такой!
— У нас сейчас отличные цены, а также действуют акции. Давайте я расскажу об этом руководству. Пожалуйста, соедините.
Готовый скрипт для «Высылайте коммерческое предложение»
— Могут возникнуть вопросы, по телефону я расскажу все гораздо быстрее.
— Поговорив, я как раз адаптирую наше предложение для вашей фирмы.
— Разве отправка коммерческого предложения исключает короткий разговор?
— Беседа с руководством – это не более 5 минут. Чтение коммерческого предложения со всеми аргументами и преимуществами – более длительный процесс. Давайте вместе сэкономим время начальника.
Готовый скрипт для «Это не моя обязанность. Такого человека у нас нет»
— Скорее всего, в ответ на выгодное предложение гендиректор назначит ответственного. Давайте я с ним поговорю.
— Как правило, такие вопросы решает глава компании. Или речь о том, что он сейчас занят? Подскажите, когда я могу перезвонить?
— Руководитель занят? Его зам, наверняка, сможет помочь. Соедините, пожалуйста.
— Странно, ваш конкурент быстро нашел ответственного.
— Зачастую такие дела решают в отделе … Чтобы уточнить, давайте я сделаю звонок туда. Подскажите, пожалуйста, телефон специалиста этого подразделения.
Готовый скрипт холодного звонка: тестирование и внедрение
Готовый скрипт холодного разговора следует протестировать. Пусть менеджеры начнут переговоры небольшим компаниям, а РОП проанализирует:
- насколько четко используется скрипт в беседе,
- помогает ли он идти к цели,
- есть ли неучтенные ответы и возражения,
- привлек ли менеджер внимание клиента,
- какие пункты сорвали переговоры.
На основании этого анализа нужно исправить технологическую карту разговора, добавив более подходящие фразы, слова, эмоции.
Важно, чтобы готовый скрипт холодных продаж был автоматизирован. Для этого существуют разные сервисы, в том числе, HyperScript. Это исключит использование бумажных записей, которые часто теряются, позволит оперативно изменять сценарии, а также замерять и анализировать разных версий. Все эти данные следует интегрировать с .
Работа менеджера с технологической картой оценивается по системе «светофор» — показатели отражаются в цвете:
- зеленый – использовал более 80% скрипта,
- желтый – применил 60-80% сценария,
- красный – прошел менее 60% карты.
Доработка готового скрипта холодного звонка (а также любого другого бизнес-процесса) может занять больше месяца. Все это время РОП должен прослушивать минимум по 2 разговора каждого сотрудника.
Гибкость скрипта – та степень свободы, которая доступна продавцу. В одних отраслях с понятным и знакомым рынку продуктом можно продавать, просто читая по скрипту. В других – одного лишь умения читать с выражением может быть недостаточно.
Мы рассмотрели этапы составления готово скрипта разговора. Используйте ее, чтобы понять, как быстро найти подход к вашим потенциальным клиентам и .


